关于新冠肺炎,这些我们一定要知道!

Written by:网站管理员

中山大学医学院新冠肺炎防控工作指引

为进一步加强学院新冠肺炎疫情联防联控工作,按照学校相关要求,特制定本疫情防控指引。

一、新冠肺炎诊断标准

(一)疑似病例。

结合下述流行病学史和临床表现综合分析:

1.流行病学史

(1)发病前14天内有武汉市及周边地区,或其他有病例报告社区的旅行史或居住史;

(2)发病前14天内曾接触过来自武汉市及周边地区,或来自有病例报告社区的发热或有呼吸道症状的患者;

(3)聚集性发病;

(4)与新型冠状病毒感染者有接触史。新型冠状病毒感染者是指病原核酸检测阳性者。

2.临床表现

(1)发热和/或呼吸道症状;

(2)具有“早期呈现多发小斑片影及间质改变,以肺外带明显。进而发展为双肺多发磨玻璃影、浸润影,严重者可出现肺实变,胸腔积液少见。”的肺炎影像学特征;

(3)发病早期白细胞总数正常或降低,或淋巴细胞计数减少。

有流行病学史中的任何一条,符合临床表现中任意2条。

(二)确诊病例。

疑似病例,具备以下病原学证据之一者:

1.呼吸道标本或血液标本实时荧光RT-PCR检测新型冠状病毒核酸阳性;

2.呼吸道标本或血液标本病毒基因测序,与已知的新型冠状病毒高度同源。

二、居家防护指引

(一)普通居家人员

1、坚持个人良好卫生习惯,做好日常防护,勤洗手。

2、保持环境清洁,多通风换气,每天开窗通风数次不少于3次,每次20-30分钟。

3、均衡营养,适度运动,增强体质,提高免疫力。

4、坚持安全健康的饮食习惯,禽、肉、蛋要充分煮熟后食用。

5、做好个人与家庭成员的健康监测,密切关注发热、咳嗽等症状,如有发现及时就医。

6、家庭中可以准备常用物资。如家庭备置体温计、一次性口罩、家庭用的消毒用品等。

7、保持良好情绪状态与积极心态,科学调适情绪。

8、理性对待疫情消息,不信谣,不传谣。

(二)出行人员

1、正确佩戴符合防疫标准的口罩,不触碰口罩外侧,用过的口罩折好弃于有盖垃圾桶内。

2、避免去人群密集场所,注意保持距离,尽量避免各种聚会

3、一次性集中采买日常物品,减少出门次数。

4、尽量不乘坐公共交通工具。

5、不接触、购买和食用野生动物。

6、咳嗽打喷嚏捂住口鼻,及时清洗双手,保持手部卫生。

7、远距离出行人员,需事先了解目的地是否为疾病流行地区。如必须前往,应事先配备口罩、便携式免洗洗手液、体温计等必要物品。妥善保留赴流行地区时公共交通票据信息。

8、外出回家,摘掉口罩后第一时间洗手消毒,将废弃口罩酒精消毒后放入垃圾桶内。

(三)居家隔离人员

1、隔离人员应居住在通风良好的单人房间,随时关闭房门。

2、共享区域通风良好。

3、减少共用物品,及时消毒隔离人员所用物品。

4、家庭成员与隔离人员在同一空间时应佩戴口罩,如口罩变湿、变脏,应立即更换。

5、隔离人员不擅自外出,拒绝一切探访,限制其活动。

6、限制看护人数,最好固定一人。

7、居家隔离期间做好健康监测,每日早晚两次测量体温。如出现高热、干咳、胸闷及呼吸困难等可疑症状,及时就医。

8、前往医院途中应该全程佩戴医用外科口罩或N95口罩,避免乘坐公共交通工具,尽可能与他人保持距离,保持手部卫生。

三、师生返校指引

(一)每日报告个人健康状况

      根据卫生防疫部门和教育部门的部署,学校已常态化开展学生动向排查登记,请同学们积极配合,做好日常去向报告,并主动配合当地疾控部门做好密切接触人群等追踪和排查等工作。

      学校“学生健康申报系统”现已开通使用。校园管理部门能够每天了解使用者每天的健康动态,持续跟踪管控。每日一次,发起填报流程,系统自动匹配教职工或学生的身份,进入各自所需填报的表单。系统同时支持 PC 端与移动端使用。

(二)返校时间

      2月7日,广东省教育厅印发了调整学校开学时间的通知。《通知》明确,根据疫情防控情况,为确保广大师生生命安全、身体健康,全省各级各类学校2月底前不开学。具体开学时间将视疫情防控情况,经科学研判后确定,提前向社会发布。请同学们就地安排好自己的学习和生活,按教育部的通知精神,为更好地防控疫情,寒假返乡的同学不要提前返校。

(三)已返校或寒假留校学生的管理

1、写书面说明返校原因,并报辅导员、学业班主任或导师知情。

2、每日向辅导员、学业班主任或导师报告身体状况,承诺不聚集、聚餐、聚会。

3、遵从学校宿舍管理规定、进出校园规定,主要在宿舍隔离,研究生非必要不开展实验研究。

四、实验室工作指引

(一)新型冠状病毒期间按照学校要求的“非必要不开展”的原则,尽量减少或不开展实验。

(二)如有特殊需要,例如,新型冠状病毒紧急攻关等,需要向学院实验室安全管理委员会提出书面申请。

(三)书面申请内容包括,实验室名称,负责人,联系方式,实验参与人,实验工作内容,重点说明开展实验工作的必要性以及开展工作过程中的防护措施。

(四)具有潜在生物安全隐患的操作请提前向生物安全管理委员会咨询和报备,获得批准后才可开展。

(五)书面申请材料请呈送学院党政办公室,材料需导师亲笔签名。

五、基本防护知识

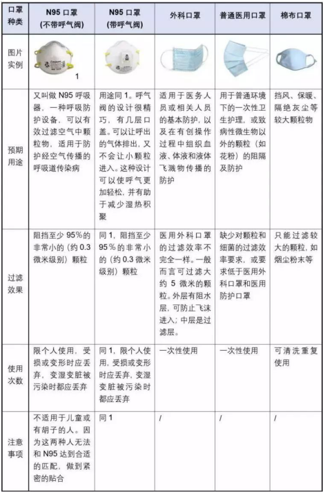
(一)口罩使用原则

1、不同人群如何选择口罩

(1)居家隔离及与其共同生活人员应佩戴医用外科口罩(符合YY 0469-2011《医用外科口罩技术要求》,包装上应写有“外科”字样)。

(2)返校后在课室、图书馆中集体学习时,或乘坐公共交通工具时,应佩戴一次性使用医用口罩(非普通棉布口罩,包装上没有“外科”、“防护”字样的亦可)。

(3)在家、宿舍等室内环境,或在空旷的户外场所活动时,可视情况选用非医用口罩,如棉纱、活性炭和海绵等口罩;亦可不佩戴口罩。

2、口罩使用原则

使用前先洗净双手,分清正反、上下,佩戴完毕后需要用双手压紧鼻梁两侧金属条,使口罩上端紧贴鼻翼两侧,并向下拉口罩,以盖住口鼻。

在新型冠状病毒感染的肺炎流行期间,可适当延长口罩使用。口罩佩戴前按规程洗手,佩戴时避免接触口罩内侧。口罩脏污、变形、损坏、有异味时需及时更换。丢弃时,应将口罩外侧面包在内部对折,用两条耳挂绳将其捆起后丢弃于“废弃口罩专用垃圾桶”。

如需再次使用的口罩,可悬挂在洁净、干燥通风处,或将其放置在清洁、透气的纸袋中。口罩需单独存放,避免彼此接触,并标识口罩使用人员。棉纱口罩可清洗消毒,其他非医用口罩按说明书处理。

(二)其他卫生措施

1、正确及时洗手。使用肥皂、洗手液并用流动水洗手,用“六步洗手法”彻底清洁双手,不用污浊的毛巾擦手,接触呼吸道分泌物后立即洗手。平时可用含75%酒精的消毒产品清洁双手。

2、保持良好卫生习惯。咳嗽或打喷嚏时用纸巾、毛巾或手肘部遮掩口鼻,不随地吐痰,避免用手触摸眼、鼻、口。减少接触公共物品和部位。

3、增强体质和免疫力。均衡饮食,坚持安全健康的饮食习惯;适量运动,作息规律,不过度疲劳。

4、保持环境清洁和通风。课室、宿舍等场所应每天开窗通风,保持室内空气新鲜。

5、减少聚众活动。尽量减少到人群密集场所的活动,避免接触呼吸道感染患者。

(三)日常探查与应对措施

1、密切关注自身及身边老师、同学、家人的身体状况,包括有无发热(体温>37.3℃)、咳嗽、呼吸困难、四肢肌肉无力、持久腹泻、黄绿色脓痰等症状。自己或身边的人出现症状时,应注意隔离、佩戴口罩、经常清洁双手,病人居住空间需保持空气流通。

2、居家至寒假结束前,学生应按照指引,通过中山大学健康申报系统进行每日健康状态上报。如无可疑症状,可正常返校。如有可疑症状,应报告学校或由监护人报告学校,及时到当地医疗机构进行排查、诊治,并注意全程佩戴外科口罩,待痊愈后再返校。

3、返校途中做好健康监测,自觉发热或不适时要主动测量体温,留意周围旅客健康状况,避免与可疑症状人员近距离接触。旅途中如需去医疗机构就诊时,应主动告诉医生相关疾病流行地区的旅行居住史,配合医生开展相关调查。妥善保存旅行票据信息,以配合可能的相关密切接触者调查。

4、在校期间出现症状时,应立即通过中山大学APP或中山大学统一门户网站申报,并到所在校园的门诊部进行挂号登记,进行医学观察。

(四)心理状态调整

疫情期间,应注重心理状态的平衡与个人情绪的调节。养成乐观、开朗和宽容的性格,调节人际关系,感到心情烦闷时可以通过大哭一场、向家人或朋友倾诉等予以发泄。可以与家人或朋友交流自己对疫情的想法、精神状况、压力状况等。

为了了解疫情中个体的心理状态,为抗击疫情一线的精神卫生及心理健康工作者等相关专业人员提供参考,可登入以下网址进行心理感受的及时反馈。

https://www.wjx.cn/m/54994493.aspx?from=groupmessage&isappinstalled=0

参考资料

1.《新型冠状病毒感染的肺炎诊疗方案(试行第五版)》,国家卫生健康委员会办公厅和国家中医药管理局办公室联合印发

2.华南理工大学广州学院推送:《科普|疫情期间个人、居家防护指南》

3.广东省疾病预防控制中心《新型冠状病毒感染的肺炎密切接触者居家隔离消毒指引》

4.备书壹战推送:《新型冠状病毒感染防护指引汇编》

5.《不同人群预防新型冠状病毒感染口罩选择和使用技术指引》

6.中国新闻社浙江分社推送:《一次性使用医用口罩、医用外科口罩、医用防护口罩你真的会区分吗?》

7.《新型冠状病毒肺炎防护手册》,周旺主编,湖北科学技术出版社出版

8.新型冠状病毒防控指南(第一版),中国疾病预防控制中心出版

9.